一步步教你网上应征报名




1
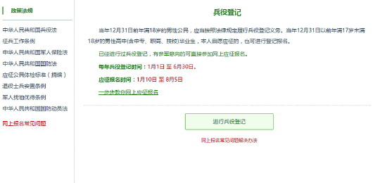
2017年全国征兵网网上登记报名已于1月10日开始。广大适龄男青年可登录全国征兵网进行兵役登记和应征报名。今天,记者就带你一步步操作,来看看如何进行网上应征报名。
首先,大家可以在全国征兵网(http://www.gfbzb.gov.cn/)首页右侧,点击“兵役登记(男兵)”。接下来会出现一个新界面,在这个页面中,会告知我们报名时间以及参军的政策说明,建议看后,点击“进行兵役登记”,迈出军旅生涯的第一步吧!
2
接下来就是登入系统了,点击之后发现竟然打开了一个新的页面要求登录?没有注册过账号,怎么登录呢?这个时候你只需要在页面上点击“注册”按钮去注册一个学信网账号后进行登录就行了。
注册学信网账号必须实名,一定要用真实姓名和身份证认真填写,兵役机关将对有效信息进行审核。登录系统以后,是一个崭新的页面,这个时候我们就需要兵分两路啦!曾经报过名的小伙伴可以直接点击左侧的“往年报名信息”进行信息的更新和补完。而没报过名的小伙伴们就可以点击右侧的“开始兵役登记”进行报名工作啦!
在填写信息时,开始报名你会发现跟所有的软件安装一样,会让你阅读一大篇的使用说明。在这个时候一定要详细阅读,详细阅读 详细阅读(重要的事情说三遍)兵役登记须知。了解自己的各方面情况是否达标,这能避免后续工作出现的很多麻烦哦。
3
点击“我已阅读兵役须知”之后,你的面前会出现一张很大很大的表格,仔细一看可以知道这个表格分为了“基本信息”“学业信息”“家庭信息”“参军信息”四大类。表格会自动从你学信网账号中调取相关信息进行填写,如果你发现内容不对,也可以根据提示及时进行修改。在填写完成所有需要的信息之后,你会发现页面的最下方会出现两个小按钮,分别是:“兵役登记并参加2017年应征报名”和“仅兵役登记,不参加2017年征兵报名”。
如果今年想入伍的小伙伴,就请选择左侧按钮。如果想此后的年份再入伍的小伙伴,就请选择右侧的按钮!
4
根据上面的步骤,就已经完成了今年的预征报名工作,有想来到部队的小伙伴就赶紧行动起来吧!
如果还有不明白的地方可打电话15866788381或81933140进行咨询。
本稿件所含文字、图片和音视频资料,版权均属齐鲁晚报所有,任何媒体、网站或个人未经授权不得转载,违者将依法追究责任。