首页
今日关注
山东新闻
国内
国际
娱乐
体育
报料
评论
论坛
上一篇
下一篇
放大
缩小
默认
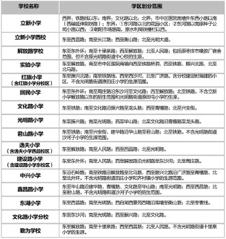
市中区中小学招生政策出炉
16所城区小学划片招生,初中招生仍按“电子化分送”
2019年07月04日 来源:
齐鲁晚报
QQ空间
新浪微博
腾讯微博
人人网
微信
分享到:
【PDF版】
孩子上学这件事关系千家万户。什么时候开学?需要准备哪些资料?哪些学校学位紧张?怎么转学?每年到这个季节的时候,无数家长关注的焦点,都会聚焦在上学这件事上。7月3日,枣庄市中区教育和体育局发布了2019年枣庄市中区中小学学区划分,其中城区初中招生继续实行“小学毕业生电子化分送”的政策。
本报记者 时尚
小学招生报名时间为7月11日至12日
3日,记者从枣庄市中区教育和体育局了解到,2019年枣庄市中区中小学学区划分出炉,其中城区初中招生继续实行“小学毕业生电子化分送”的政策。另外,家长需要注意的是,2019年义务教育阶段小学招生于7月11日至12日报名。
记者了解到,报名入学的基本条件方面要求小学报名入学年龄为6周岁的适龄儿童(2013年8月31日之前出生),需提交材料为家庭户口本,并且户口本内各页要齐全,能准确证明适龄儿童和户主房主的直系亲属关系。以及房产证或不动产证、儿童免疫接种证等其他材料。
在学区内有户籍房产且实际居住,原则上户籍、房产必须一致;有户无房(户口无迁移记录,提供父母双方无房证明)的可以申请登记注册入学;尚未办理不动产证的,提供正式购房网签协议、购房发票和水、煤、电等缴费凭据;随祖父母或外祖父母居住的提供适龄儿童父母双方无房证明并且适龄儿童及其监护人户籍应无迁移记录。
需要特别注意的是,所有证件均需提供原件和A4复印件1份,户籍迁入和房产购置时间均截至报名时间结束为止。各小学报名所需材料以学校公示的招生简章为准,以上仅为基本材料。因城区无新建学校投入使用,各校学区范围今年不予调整。凡符合条件的适龄儿童均能顺利入学,请勿提前长时间排队。
初中招生采取“小学毕业生电子化分送”政策
在初中学校招生方面,城区初中招生继续实行“小学毕业生电子化分送”的政策,市、区教育局依据小学毕业生人数、生源范围等因素,下发各初中学校分送数量,由小学毕业学校按照“相对就近”的原则,依据学生户籍房产地址进行分送工作。
在城区内有户籍房产且实际入住、没在城区小学就读的毕业生由监护人持家庭户口本、房产证或不动产证(正式购房网签协议和购房发票等)、小学学籍证明等材料的原件和复印件于8月5日至9日,到区教体局基教股登记进行“相对就近”分送入学。镇街初中学校招生由各镇街按照学区范围,采取“小学对口直升”的政策,报送学生学籍信息到学区初中学校。
特殊学生适情况就读,外来务工人员随迁子女就近入学
在特殊学生方面,记者了解到,具有接受普通教育能力的残疾适龄儿童可到范围内普通学校随班就读,学校不得拒收;智障等“三残”儿童原则上到枣庄市中区特教中心报名就读;对生活无法自理的适龄残疾儿童由枣庄市中区特教中心纳入学籍管理,承担送教上门的教育教学工作。适龄儿童确因身体状况等原因,经教育、残联、卫生健康等有关部门联合评定不具备接受教育能力需延缓入学的,由其父母提出申请,提供二级以上医院机构出具的身体状况证明、相关就医病例、单据等材料报枣庄市中区教体局审批,可办理延缓入学手续。
另外,外来务工人员随迁子女入学的,招生采取就近入学的原则提供小学教育服务。外来务工人员随迁子女按照居住证所在地址到小学学区划分的服务学校进行申请登记入学。外来务工人员随迁子女初中招生采取定点学校的方式提供服务。定点学校为勤为学校、枣庄四十一中北校、枣庄十六中北校、枣庄九中4所。
入学报名须准备的材料为:家庭居民户口簿、父母双方居民身份证;
父母双方在申请就学所在地的居住证、房屋产权证(房屋所有权证或不动产权证书)或房产管理部门核发的房屋租赁登记备案证明(1年以上);
父母一方与用人单位签订的经人力资源社会保障部门备案的劳动合同、社会保险证明,或市场监管部门核发的营业执照(1年以上)、年度报告公示证明。
本稿件所含文字、图片和音视频资料,版权均属
齐鲁晚报
所有,任何媒体、网站或个人未经授权不得转载,违者将依法追究责任。
网友为此稿件打分的平均分是:
第A02版:评论
第A03版:壹读
第A04版:壹读·调查
第A06版:身边
第A07版:身边·关注
第A08版:动向
第A09版:动向·国际
第A10版:动向·国际
第A11版:青未了·人文齐鲁
第A12版:文娱
第A15版:乐动
第A16版:乐动
第B01版:今日济南
第B02版:今日济南·泉城事
第B03版:今日济南·泉城事
第B04版:今日济南·泉城事
第B05版:今日济南·泉城事
第B06版:齐鲁楼市
第B07版:齐鲁学堂
第B08版:齐鲁学堂
第E01版:今日商河
第E02版:今日商河·资讯
第E03版:今日商河·卫健
第E04版:今日商河·交通局
第H01版:今日运河·城事
第H02版:今日运河·城事
第H03版:今日运河·城事
第H04版:今日运河·城事
第K01版:今日潍坊
第K02版:今日潍坊·城事
第K03版:今日潍坊·城事
第K04版:今日潍坊·教育
第N01版:今日德州
第N02版:今日德州·关注
第N03版:今日德州·抢鲜看
第N04版:今日德州·城中事
第R01版:今日日照
第R02版:今日日照·身边
第R03版:今日日照·身边
第R04版:今日日照·身边
第S01版:今日泰山
第S03版:今日泰山·综合
第S04版:今日泰山·综合
第W01版:今日威海
第W02版:今日威海·县域
第W03版:今日威海·聚焦
第W04版:今日威海·县域
第Ww01版:文登时讯
第Ww02版:荣成资讯·城事
第Ww03版:荣成资讯·社保
第Ww04版:文登时讯·城事
第Ww05版:文登时讯·医疗
第Ww06版:文登时讯·医疗
第Ww07版:文登时讯·文学
第Ww08版:文登时讯·专版
第Y01版:今日淄博
第Y02版:今日淄博·抢眼
第Y03版:今日淄博·巡城
第Y04版:今日淄博·教育周刊
第Z01版:今日枣庄
第Z02版:今日枣庄·民生
第Z03版:今日枣庄·综合
第Z04版:今日枣庄·楼市
齐鲁晚报多媒体数字版
按日期查阅
© 版权所有 齐鲁晚报
华光照排公司 提供技术服务